| Sign In | Join Free | My portofva.com |
|
> ISO9001:2008 Quality management system
> ISO14001:2004 Environmental management system
> RoHS Environmental protection certification
> CE certification
> FCC certification
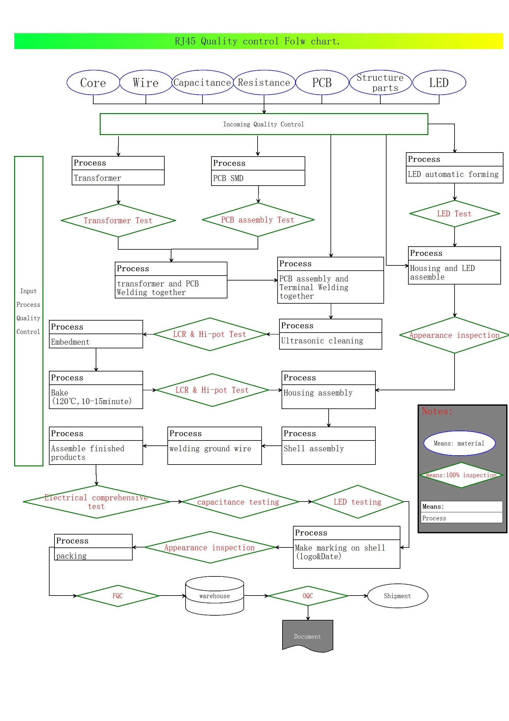
> QC Flowchart :

|
|
|
|
|
|
|
|
|
|
|
|
|
|
|
|
|
|
|
|
|
|
Contact Person: MrsNicole Zhuo